高级搜索
首页
|
协会介绍
|
协会动态
|
政策法规
|
资格考试
|
继续教育
|
会员园地
|
行业自律
|
协会党建
|
业界观点交流
您的位置:
首页
->
业界观点交流
-> 正文
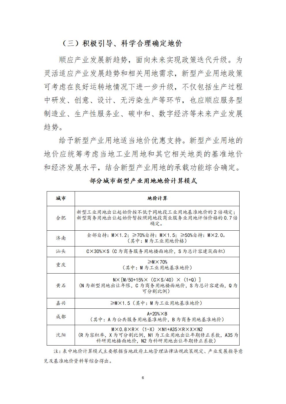
浅谈新型产业用地政策及地价管理
发布日期:2026-02-12 浏览次数:698次 字体:【
大
中
小
】